焕星家居全球招商启动——定义AI健康家居,开启行业新时代
品牌动态 7小时前
知名陶企战略收缩?传惠达瓷砖拟撤佛山营销中心、关停BoBo薄板
品牌动态 时间: 2025-12-26
继广西卖厂!这家知名企业再传重大战略收缩消息…
据行业人士消息透露,知名陶企惠达瓷砖近期或将撤掉其在佛山的营销中心,并计划关停其旗下收购的BoBo薄板,此后其佛山市场将交由一家大经销商运营。这一系列可能动作被解读为惠达在渠道战略上的重大收缩。
惠达瓷砖作为国内陶瓷行业知名品牌,长期以来在佛山设有重要营销中心。佛山是中国陶瓷产业的核心产区与信息枢纽,营销中心通常承担区域运营、渠道管理、市场推广等关键职能。此次撤出,引发行业对惠达华南战略以及瓷砖业务板块布局变革的猜测。
BoBo薄板是惠达此前收购的高端薄板品牌,主打轻质、大规格产品,符合近年陶瓷薄型化趋势。若关停的消息属实,可能意味着惠达对子品牌的整合或剥离已进入实质阶段。
背景
惠达与佛山市场
惠达瓷砖是由A股主板上市企业惠达卫浴股份有限公司(股票代码:603385)以独立经营模式打造的瓷砖品牌。
惠达卫浴股份有限公司始创于1982年,总部位于河北唐山,2017年4月于上海证券交易所上市。惠达卫浴股份有限公司以卫浴产品起家并上市,其主营业务主要分为卫浴洁具和陶瓷砖两大产品线。因此,惠达瓷砖是惠达集团一个重要的产品事业部或业务分支。在集团的发展蓝图中,卫浴与瓷砖业务被定位为两大并驾齐驱的支柱板块,是公司实现增长和打造“整体家居解决方案”战略的重要组成部分。

此前,惠达瓷砖在泛佛山地区有多个生产基地,拥有现代化工厂生产能力和规模优势,营销网络遍及中国30多个省、自治区和直辖市,国外销售遍布美国、加拿大、英国、澳大利亚等100多个国家和地区。
惠达瓷砖作为“北方瓷都”唐山的品牌,南下进驻“南国陶都”佛山,是其全国化、全球化布局的关键一步。其过程并非一蹴而就,主要经历了以下阶段:
1.初步试水(约2012年)
根据行业人士回忆,惠达瓷砖的佛山运营中心最早于2012年在佛山的华夏陶瓷城设立。这可以视为品牌在佛山最早的落脚点。
2.高调落子(2014年)
2014年8月18日,惠达瓷砖全球营销中心(也称南方运营中心)在佛山中国陶瓷总部基地正式落成。
此举标志着惠达瓷砖南方战略的全面启动。该中心面积约6000平方米,集管理、营销、服务于一体,目标是整合佛山当地的产业资源,并作为面向全球市场的窗口。
3.深化运营(2015年及以后)
2015年1月,惠达瓷砖的年度经销商大会在佛山召开,当时其佛山运营中心团队已超过70人。这显示进驻后业务已迅速开展。
该运营中心在后续几年不断升级迭代,在2020年升级为全球运营中心,并在2023年确定了打造“防滑砖第一品牌”的差异化战略。
1元转让
1.3亿元收购
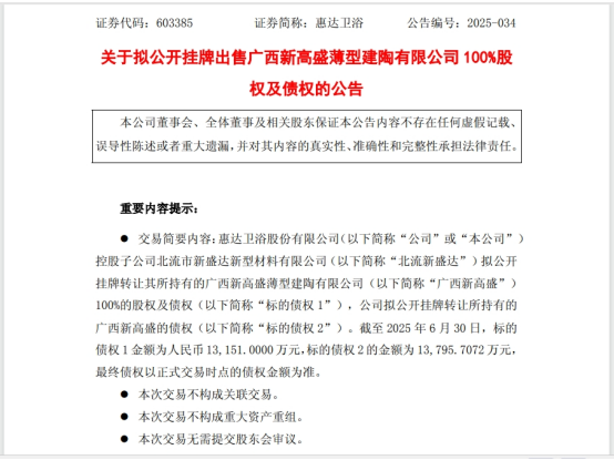
然而升级仅仅几年过去,便传出消息位于佛山的陶瓷营销中心撤掉,且其收购的BoBo薄板员工面即将临遣散,佛山市场将仅保留一家经销商——这些被行业私下流传的消息,或许可以在公司2025年9月的一份公告中找到了根源:惠达卫浴公司及控股子公司北流市新盛达新型材料有限公司拟通过公开挂牌方式,转让所持广西新高盛薄型建陶有限公司100%股权及全部相关债权,股权以1元底价转让,债权则打近五折出售。

这份关于“1元转让”旗下公司的公告背后,是惠达卫浴瓷砖板块从年营收数亿元到如今产能利用率不足50%的无奈退场。

1.现状
9月这次转让的债权总额高达2.69亿元,挂牌底价总计约1.44亿元。广西新高盛的核心资产,正是惠达在2021年以1.3亿元收购的LA’BOBO陶瓷薄板品牌。
被出售时,这家年产能曾高达2250万平方米的企业已陷入全面停产,净资产约为-1.5亿元。
惠达对广西新高盛的投资在四年间累计亏损超过2亿元,仅在利润表上体现的亏损就已超过1.2亿元。
2.扩张
时间倒回2021年,惠达的战略完全是另一番景象。当年8月,惠达卫浴以1.3亿元资金增资北流新盛达。交易完成后,惠达卫浴将直接持有北流新盛达70.61%的股权,成为其控股股东。北流新盛达成立于2021年7月8日,系为实现上述交易而新设立的公司。北流新盛达有且仅有1家全资子公司,即广西新高盛,除此之外无其他子公司。
惠达集团董事长王彦庆在签约仪式上称,这是公司39年发展历程中“具有里程碑意义的标志性事件”。

惠达的野心直接体现在产能扩张上。收购完成后,惠达瓷砖产量从2021年的78.62万平方米飙升至2023年的507.13万平方米,广西成为继唐山、重庆之后的第三大生产基地。
当时行业正流行“大家装”融合概念,各个赛道的品牌都希望成为消费入口。惠达希冀通过收购快速切入高端薄板、岩板领域,实现从卫浴向整体厨卫、陶瓷砖的延伸,避免沦为整装公司的上游供货商。
3.转折
转折点出现在收购完成后不久。受房地产行业流动性承压等因素影响,陶瓷砖市场急转直下。
2022年,全国陶瓷砖产量为73.2亿平方米,同比下降10.5%;陶瓷砖销量为67.37亿平方米,同比下降11.1%;陶瓷砖行业市场规模为2375.1亿元,同比下降12.2%。
2023年,市场进一步下行。中国瓷砖产量下降8%,降至67.3亿㎡。国内瓷砖销量下降9.2%,降至61.18亿㎡。(中国建筑和卫生陶瓷协会数据)
到了2024年,全国陶瓷砖产能利用率已经不足50%。

惠达的收购恰好踩在了行业下行的起点。被寄予厚望的广西新高盛业绩迅速恶化。2022年尚有1777万元净利润,2023年便巨亏5649.6万元,2024年继续亏损3592.1万元。
惠达瓷砖业务整体受到拖累,2024年该业务营收约4.25亿元,同比大幅下降41.31%,毛利率骤降至7.65%,成为公司主营业务中唯一毛利率为个位数的板块。
4.溃败
随着广西新高盛在2025年8月被列为被执行人,公司运营彻底停滞。惠达集团不得不面对现实,开始大规模资产减值。
2024年,回答集团对北流新盛达计提了约1.06亿元的长期股权投资减值准备。截至转让前,这笔为期四年的投资累计亏损已超2亿元。
惠达集团自身的经营也面临压力。2025年上半年,公司营业总收入14.25亿元,同比下降9.94%;归母净利润1797.18万元,同比大幅下滑70.21%。
5.止损
“1元转让”的决策,本质上是惠达为四年前的激进扩张付出的代价,也是一次彻底的止损行动。
从撤掉佛山营销中心到BoBo薄板即将退场,再到收缩为经销商模式,这些渠道端的调整与生产端的剥离一脉相承,共同构成了惠达瓷砖业务的战略大撤退。

惠达在公告中为此次转让留足了退路,直言若首次挂牌未能成交,公司将重新审议是否下调挂牌底价。业内人士分析,降价是大概率事件。
被转让的广西新高盛还背负着1.28亿元的抵押/质押担保,以及375.91万元的未决合同纠纷和劳动纠纷。
6.收缩
割肉广西新高盛,标志着惠达业务收敛聚焦的开始。
尽管瓷砖业务遭遇滑铁卢,但惠达的卫浴基本盘仍然相对稳固。2025年上半年,惠达卫浴实现营业收入14.25亿元;归属于上市公司股东的净资产达37.56亿元,较上年度末仅小幅调整0.68%,整体资产质量保持稳定。
惠达卫浴正在积极推进品牌出海,2024年海外收入已达9.82亿元。
在2025年半年度报告中,惠达强调正通过产品创新与渠道优化应对挑战。零售渠道仍是核心支撑,收入占比56.49%,其中电商渠道收入1.48亿元,同比增长51.13%,成为重要增长引擎。
通过剥离持续亏损的陶瓷砖业务,惠达旨在保持公司现金流健康,集中资源发展卫浴主业。这种“断臂求生”的策略,在行业下行期可能是保住生存机会的理性选择。
惠达瓷砖发展时间线
·1982年:惠达瓷砖前身黄各庄陶瓷厂建成投产,固定资产28万元。
·2012年:惠达瓷砖的佛山运营中心在佛山的华夏陶瓷城设立。
·2012年11月:BoBo陶瓷薄板广西生产基地一期工程竣工,为国内首批规模化薄板生产线。
2014年8月18日,惠达瓷砖全球营销中心(也称南方运营中心)在佛山中国陶瓷总部基地正式落成。
·2021年7月8日:专为交易设立的北流市新盛达公司成立。
·2021年8月底:惠达以1.3亿元增资新盛达,控股70.61%,间接控股广西新高盛及LA‘BOBO品牌。
·2021年:惠达瓷砖业务产能自78.62万平方米跃升至380.45万平方米。
·2022年:新盛达营收1.23亿,净利润1777万元;全国陶瓷砖产量同比下降10.5%。
·2023年:新盛达营收1.49亿元,净亏损5649.6万元;惠达瓷砖产能增至507.13万平米。
·2024年:新盛达营收降至1.1亿元,净亏损3592.1万元;惠达瓷砖业务总营收约4.25亿元,同比下降41.31%。
·2024年:惠达对新盛达计提约1.06亿元长期股权投资减值。
·2025年上半年:新盛达净亏损2930.84万元。
·2025年8月26日:广西新高盛新增被执行人信息,公司运转停滞。
·2025年9月:惠达公告以1元底价公开挂牌转让广西新高盛全部股权及债权。
收缩背后的战略考量
1.成本优化与效率提升
陶瓷行业近年面临产能过剩、房地产市场波动、原材料及能源成本上升等多重压力。收缩业务板块以及市场,有助于降低固定成本与运营复杂度,将资源集中于核心市场与业务线。
2.渠道模式转型
保留大经销商、削减自营团队,此举可借助本地经销商的资源优势与市场灵活性,更快速响应区域需求。
3.品牌与业务聚焦
若BoBo薄板团队解散,可能意味着惠达正收缩非核心或盈利能力较弱的业务线,集中资源巩固其主营瓷砖产品。这亦可能是集团层面战略重组的一部分。
4.行业趋势与竞争压力
陶瓷行业整体处于转型升级期,部分品牌则面临淘汰。惠达此次调整或是应对市场竞争、重新定位自身优势的举措。
5.未来展望:挑战与可能
·短期阵痛:团队遣散与渠道重构可能影响区域市场稳定性,对惠达和BoBo既有客户的服务衔接亦需妥善处理。
·长期效能:若能与核心经销商建立更紧密的合作联盟,或可提升区域市场渗透效率。
·行业信号:惠达作为知名品牌的战略调整,可能引发同行对渠道模式的重新评估,尤其是二三线品牌在产能过剩时期的生存策略。
结语:
惠达瓷砖此次在佛山的战略收缩,折射出陶瓷行业在转型期的典型困境与求变思路。在行业洗牌加速的当下,“活下来”已经成为企业发展的第一要义,聚焦核心市场、优化资源分配已成为品牌应对挑战的必然选择。如何平衡收缩与增长、保留市场声量与提升渠道效能,将是惠达乃至整个陶瓷行业下一阶段的关键课题。
77°全球家居新媒体所有文章/评论属于作者个人观点,不代表77°全球家居新媒体的观点和立场!77°全球家居新媒体致力于打造全球泛家居产业的信息平 台,所有内容和信息未经授权,禁止任何机构或者媒体转载,如需进一步了解详情请联系邮箱: news@77D.cn。部分引用或者转载的信息,我们已主动联络作者或者机构获取授权,如果您发现 内容存在版权问题,请点此反馈,我们将及时处理。



