“九牧”诉“广东九牧”商标侵权案,终审获赔600万!
品牌动态 4小时前
顺为投资转让趣睡科技5%股权,浙江国资1.1亿元接盘!
品牌动态 时间: 4小时前
趣睡科技资本腾挪:顺为投资基金到期清仓退出,浙江国资接盘。
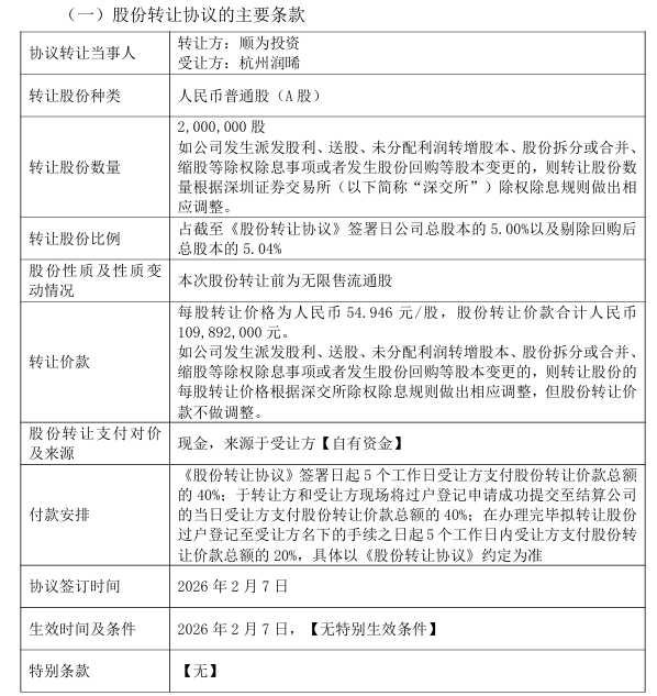
小米生态链企业趣睡科技迎来重要股东变更。近日,成都趣睡科技股份有限公司(简称“趣睡科技”)披露公告,公司持股5%以上股东苏州工业园区顺为科技创业投资合伙企业(有限合伙)(简称“顺为投资”)因基金存续期即将届满退出,拟通过协议转让方式将其持有的200万股无限售流通股,以54.946元/股的价格转让至杭州润晞企业管理咨询合伙企业(有限合伙)(简称“杭州润晞”),交易总金额约1.1亿元。本次转让股份占趣睡科技总股本的5.00%,占剔除公司已回购股份后总股本的5.04%。

此次股权变动的受让方杭州润晞来头不小。资料显示,杭州润晞为物产中大系的投资主体,实际控制人为浙江省人民政府国有资产监督管理委员会。其关联的物产中大集团股份有限公司是浙江省属特大型国有控股上市公司,2024年总营收达到5995亿元,连续多年入选《财富》世界500强。杭州润晞在公告中明确表示,本次受让趣睡科技股份系基于认可公司的未来发展前景和投资价值,并承诺自本次股份转让过户完成之日起12个月内不减持所受让的股份。
本次股份转让前,顺为投资持有趣睡科技2,661,930股,占公司总股本的6.65%。转让完成后,顺为投资持股将降至661,930股,占比1.65%;杭州润晞则将持有2,000,000股,成为公司持股5%以上的股东。顺为投资的实际控制人为小米集团创始人雷军,其退出原因主要是基金存续期即将届满,属于正常的投资周期退出。

趣睡科技是一家专注于自有品牌科技创新家居产品的互联网零售公司,专注于睡眠科技与寝具产品的研发、设计及销售。作为小米生态链睡眠领域的战略合作伙伴,公司产品覆盖智能家居、户外家居、车载用品等领域。趣睡科技相关负责人向媒体表示,顺为投资在2015年投资公司,投资期限已超过十年,此次减持是外部投资人对基金管理人存续期届满的正常要求。减持完成后,顺为投资与天津金米投资合伙企业仍持有趣睡科技约2%的股份,本次减持不会影响公司与小米生态链之间的业务合作。

国资股东的入场被市场视为对趣睡科技的重大利好。有专家分析认为,浙江国资举牌趣睡科技,体现了国资对睡眠科技这类细分赛道优质企业的认可。此次交易对趣睡科技而言具备多重积极意义:一方面,国资入股有望从资金层面带来利好;另一方面,物产中大作为大型国企,在供应链、渠道资源等方面具备优势,可与趣睡科技形成协同,助力其产品下沉到更广泛市场,尤其是借助国企资源打开政企采购等B端场景。同时,国资入股也能提升企业公信力,增强投资者信心,为其后续融资或业务拓展铺路。
从行业发展来看,睡眠科技赛道正迎来黄金增长期。目前全球智能家居已形成较大市场规模,睡眠健康产品凭借高频使用场景与高毛利空间,成为细分领域的核心增长极。睡眠科技的应用场景正逐步从家庭延伸至酒店、养老、车载等领域,未来随着生物传感技术的迭代与大健康数据体系的完善,睡眠科技产品将进一步实现个性化定制与疾病早期预警功能,构建起覆盖睡眠监测、干预、治疗的全链条服务生态。

趣睡科技方面表示,本次交易如最终能顺利实施,将有利于优化公司股权结构、提升治理效率,也将增强市场信心,为后续资源共享、市场拓展、产业协同等方面合作创造空间。公司将继续秉持初心,进一步加大研发创新投入,深化市场布局,优化运营效率。
这场小米系资本与浙江国资之间的股权交接,能否为趣睡科技打开新的增长空间,市场正拭目以待。
77°全球家居新媒体所有文章/评论属于作者个人观点,不代表77°全球家居新媒体的观点和立场!77°全球家居新媒体致力于打造全球泛家居产业的信息平 台,所有内容和信息未经授权,禁止任何机构或者媒体转载,如需进一步了解详情请联系邮箱: news@77D.cn。部分引用或者转载的信息,我们已主动联络作者或者机构获取授权,如果您发现 内容存在版权问题,请点此反馈,我们将及时处理。



