下载APP 关注公众号

万科董事长辛杰辞职,此前被传失联 20 多天

品牌动态 时间: 6小时前

深铁集团党委副书记、总经理黄力平任新董事长。

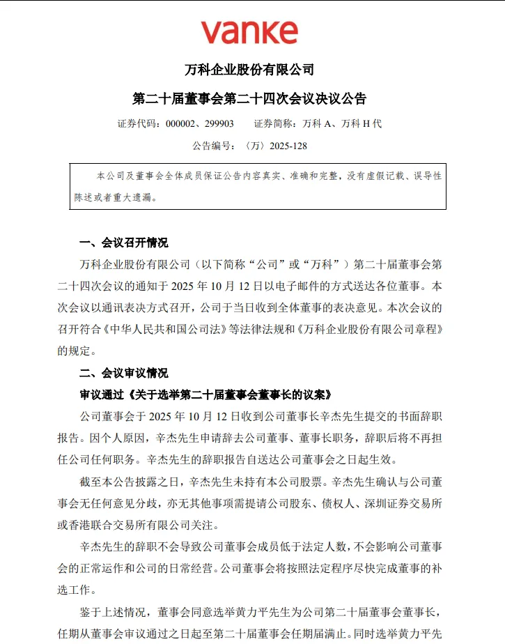
10月13日,万科企业股份有限公司发布公告称,董事长辛杰因个人原因辞去公司董事、董事长及董事会下设各职务,辞职后将不再担任公司任何职务。董事会同日选举深铁集团党委副书记、总经理黄力平接任董事长。这一突发人事变动,与近期多家媒体报道的“辛杰自9月18日被带走后失联逾20天”的消息相互交织,引发市场强烈关注。



公开资料显示,辛杰于2025年1月临危受命接任万科董事长,此前万科公告预计2024年归属股东净亏损450亿元,较去年同期盈利121.63亿元骤降470%,原管理层集体辞职。作为深圳地铁集团党委书记、董事长兼万科董事长的“双料掌门”,辛杰被视为万科的“救火队长”,其上任后推动深铁集团对万科展开多轮资金支援。



据公开信息统计,今年以来深铁集团已通过9次借款向万科输血近260亿元,借款利率低至2.34%,远低于市场水平。这些资金被业内评价为“续命钱”,助力万科在今年上半年如期兑付全部公开债,暂时缓解了债务危机。然而,救援背后是深铁集团自身承压的现实——截至9月末,其对万科借款总额已达259.41亿元,而该集团正在推进17条地铁线路及西丽枢纽等重大工程,中诚信国际在评估报告中曾警示其“融资需求持续增加,债务规模增长迅速”。



尽管获得国资驰援,万科的债务压力依然严峻。截至今年6月末,万科短期借款达231.46亿元,一年内到期的非流动负债高达1347.13亿元,有息负债合计1578.59亿元。辛杰作为深铁与万科之间的“唯一联系人”,掌握着资金审批、政府协调与债权沟通的核心权限。他的失联与辞职,已导致部分银行不敢轻易续贷、合作方暂停签约,公司内部决策陷入停滞。



此次人事地震可能促使监管层重新评估国资救援民营企业的风险控制机制。业内观察人士指出,深圳国资对万科的支持力度与方式或将面临调整,而新任董事长黄力平——这位拥有同济大学硕士背景的教授级高级工程师,将肩负起平衡深铁战略投入与万科债务化解的双重使命。在房地产行业深度调整的背景下,这场牵动国资、金融机构与市场信心的救援行动,正迎来新的变局。


展开
打开APP阅读剩余60%内容
{{detail.title}}
{{detail.summary}}
{{detail.questions[0].answers[0].title}} {{detail.questions[0].answers[1].title}}
{{detail.vote.bluePercentage}}  ({{detail.vote.blueCount}}人支持)
{{detail.vote.redPercentage}}  ({{detail.vote.redCount}}人支持)
你已支持左边 你已支持右边
投票
投票
综合整理 编辑:Susie 法律声明

77°全球家居新媒体所有文章/评论属于作者个人观点,不代表77°全球家居新媒体的观点和立场!77°全球家居新媒体致力于打造全球泛家居产业的信息平 台,所有内容和信息未经授权,禁止任何机构或者媒体转载,如需进一步了解详情请联系邮箱: news@77D.cn。部分引用或者转载的信息,我们已主动联络作者或者机构获取授权,如果您发现 内容存在版权问题,请点此反馈,我们将及时处理。

77icon
报料建议:INFO@77D.CN
新闻服务:020-28678977 展会服务:020-28678972 招聘服务:020-28678999
COPYRIGHT ©广东柒柒数码科技有限公司 本站由 提供计算与安全服务 粤公网安备 44011302003105号
APP下载
77app下载
77度公众号
77公众号
JJR公众号
JJR公众号