为保上市地位,控股股东向建艺集团“输血”18亿元
品牌动态 9小时前
全面停工停产!佛山31年门窗大厂全员放假
品牌动态 时间: 9小时前
“市场环境严峻,订单快速减少,不足以维持正常生产经营。”
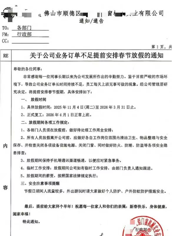
佛山一家拥有31年历史的铝合金门窗制造企业,近日因“市场环境严峻,订单快速减少,不足以维持正常生产经营”,向全体员工发出了一纸长达近五个月的放假通知。根据这份内部文件,自2025年11月4日起,企业将提前进入“春节假期”,直至2026年3月31日方计划复工。这则消息迅速在行业内外部引发广泛关注与热议。
该企业在通知中承诺将依法支付放假期间的员工薪资,但并未公开具体的发放标准。外界普遍依据类似案例推断,员工在此期间很可能只能获得相当于当地最低工资标准80%至100%的基本生活费。这意味着,在近五个月的时间里,员工收入将出现断崖式下降,基本生活保障面临严峻挑战。是留下等待一个不确定的复工日期,还是果断另谋出路,成为了摆在这批员工面前的现实抉择。

消息传出后,在社交平台与行业论坛中激起了多角度的讨论。一种观点认为,在订单实质性、长期性短缺的情况下,企业采取经济性裁员并依法支付补偿,或许是更为清晰和负责任的做法,既能让离开的员工获得合理补偿以便重新规划,也能让留下的团队心态更为稳定。另一种声音则质疑,长达数月的低薪放假实质上是“变相裁员”,意在通过制造难以维持生计的处境,促使员工主动提出离职,从而规避法律规定的裁员补偿责任。当然,也有部分意见主张员工应“顾全大局”,理解企业困境,与企业共渡难关。这场争议的背后,深刻折射出在经济下行压力下,企业生存权、经营自主权与劳动者合法权益之间如何取得平衡的普遍性社会难题。

这家老牌门窗厂的困境,并非一个孤立事件。作为房地产行业的后周期产业,铝合金门窗乃至整个家居建材领域的命运,与房地产市场的冷暖高度绑定。近年来,随着国内房地产市场进入深度调整阶段,与之紧密相关的建筑、装饰、建材、家居等行业均承受着持续且剧烈的冲击。从陶瓷、卫浴到家具、灯具,行业中类似停产、放假、收缩规模乃至倒闭的消息已屡见不鲜。这家运营了三十一年的企业选择以“超长假期”这种特殊方式暂停运营,既是应对当下订单“断崖式下跌”的无奈之举,也暴露出部分传统制造企业在市场剧变面前,转型升级乏力、新增长点难觅的深层困境。
对于被放假的员工而言,未来数月充满不确定性。他们的去留选择,不仅关乎个人与家庭的生计,也成为观测制造业就业市场温度与劳动力流动趋势的一个微观样本。与此同时,这一事件也为整个家居建材行业敲响了警钟:当传统的、依赖房地产增量市场的增长模式难以为继,企业应如何主动破局?转向存量房改造、关注零售消费者个性化需求、发展全屋定制与柔性生产、探索数字化营销与跨境电商等新渠道,正从发展选项变为生存必修课。如何在市场波动中更人性化、更合法合规地安置员工,维系核心技能队伍,同样考验着企业的长远眼光与社会责任感。

凛冬已至,无论是奋力求存的企业,还是面临抉择的劳动者,都在寻找穿越周期的方法。这场发生在佛山的“超长假期”,不仅是一个老工厂的喘息,更是一面镜子,映照出传统制造业在转型阵痛期的真实身影与复杂图景。
77°全球家居新媒体所有文章/评论属于作者个人观点,不代表77°全球家居新媒体的观点和立场!77°全球家居新媒体致力于打造全球泛家居产业的信息平 台,所有内容和信息未经授权,禁止任何机构或者媒体转载,如需进一步了解详情请联系邮箱: news@77D.cn。部分引用或者转载的信息,我们已主动联络作者或者机构获取授权,如果您发现 内容存在版权问题,请点此反馈,我们将及时处理。



